推薦簡章
更多>
政策解讀

快速擇校
2017年在職研究生(非全日制)調劑服務系統于3月17日開通,調劑時間3月17日至4月30日,需要進行調劑的考生,抓緊時間在研招網上進行調劑。
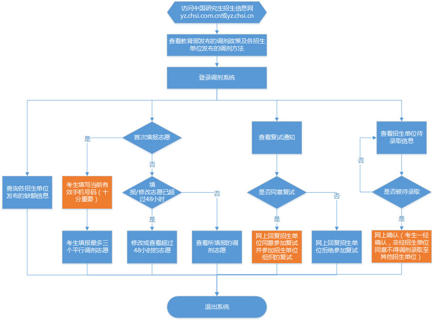
2017年在職研究生(非全日制)調劑流程

調劑流程圖
1、登錄:考生憑網報時注冊的用戶名和密碼登錄"中國研究生招生信息網"的網上調劑系統。如果忘記了用戶名或密碼,請使用找回“用戶名”或“找回密碼”功能。
2、查詢:考生在填報調劑志愿前需認真閱讀各招生單位在其院校信息欄目里或其它途徑公布的調劑要求,登錄調劑系統后可查詢各招生單位的專業缺額信息。
3、報名:通過調劑系統選擇已發布缺額的招生單位和專業研究方向,填報調劑志愿(可同時填報3個志愿)。
4、復試:提交調劑志愿后,招生單位將反饋是否參加復試的通知。請考生及時登錄調劑系統,查看志愿狀態和招生單位的復試通知。如果收到復試通知,請考生按照招生單位的調劑要求辦理相關手續并通過調劑系統回復是否同意參加復試。
5、待錄取:考生在復試結束后,如果符合錄取條件,將收到招生單位發送的“待錄取通知”;考生接到招生單位發出的待錄取通知后,需在單位規定時間內登錄調劑系統確認,否則招生單位可取消待錄取通知。考生一旦接受待錄取通知,表示調劑完成,將不能再填報調劑志愿、接受復試或待錄取通知。考生如欲取消已確認的待錄取通知,必須征得已被待錄取單位允許,在招生單位取消待錄取通知,并且考生登錄調劑系統進行確認后,方可繼續填報調劑志愿、接受復試或待錄取通知。
6、復試沒有通過:此類考生仍可繼續填報調劑志愿。
7、注意事項:考生填報調劑志愿的時候,聯系方式尤為重要,是招生單位主動聯系考生的一個重要方式,請認真填寫隨時可聯系的手機號碼,座機號碼可寫到“備注”中。【請將輸入法切換到英文(半角)狀態】
推薦簡章
更多>相關文章推薦
09
08
目前已經有多所院校2018年雙證在職研究生專業目錄已公布,下面就給大家總結一下,2018年新疆各招生院校專業目錄匯總,大家可以方便找到自己想報名院校的具體信息。
09
08
目前已經有多所院校2018年雙證在職研究生專業目錄已公布,下面就給大家總結一下,2018年遼寧各招生院校專業目錄匯總,大家可以方便找到自己想報名院校的具體信息。
09
08
目前已經有多所院校2018年雙證在職研究生專業目錄已公布,下面就給大家總結一下,2018年江蘇各招生院校專業目錄匯總,大家可以方便找到自己想報名院校的具體信息。
08
31
2018年新疆財經大學雙證在職研究生(非全日制)招生專業已經公布,下面是各專業的參考書目介紹:
08
29
2018年喀什大學雙證在職研究生(非全日制)招生專業已經公布,下面是各專業的參考書目介紹:
08
28
2018年揚州大學法學院雙證在職研究生(非全日制)招生專業已經公布,下面是各專業的參考書目介紹:
客服電話:010-51264100
中國在職研究生網
免費咨詢
張老師
15901414201張老師
13810876422周老師
15811207920育小路

關注微信公眾號
招生政策隨時看

關注小程序
專業簡章學校隨時查
評論0
“無需登錄,可直接評論...”