
政策解讀

快速擇校
2024年東北大學考研復試分數線預計3月中旬公布,以下是東北大學2023年研究生各專業復試分數線詳情,供2024年考生參考~關于2024年東北大學考研復試分數線信息請大家隨時留意東北大學研究生招生網及各學院網站發布的最新信息。
一、學術學位

二、專業學位

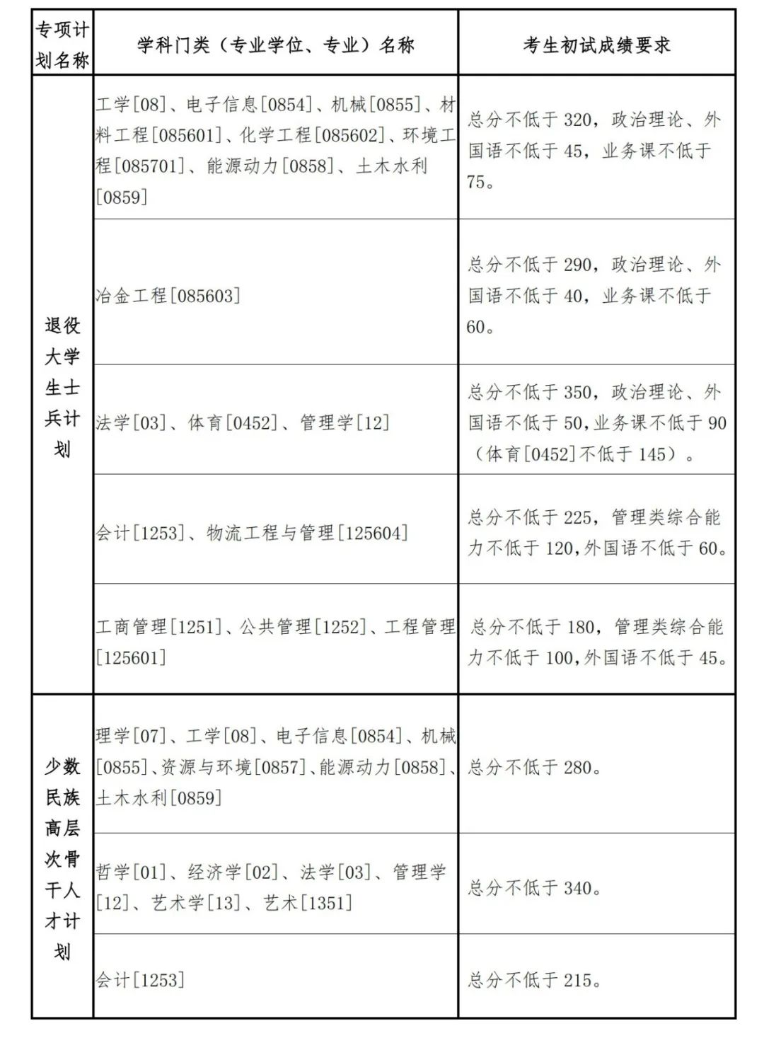
三、專項計劃

四、單獨考試

五、其它說明
1.進入復試的初試成績基本要求是我校各學科(類別)、專業(領域)考生進入復試的最低分數要求,各學院可根據學科特點、統考招生計劃數、生源情況制定本單位各學科(類別)、專業(領域)考生進入復試的初試成績要求。考生初試成績須達到各學院制定的各學科(類別)、專業(領域)考生進入復試的初試成績要求才能進入復試。
2.工作單位和戶籍在國務院公布的民族區域自治地方,且定向就業單位為原單位的少數民族在職人員考生,可享受少數民族照顧政策,即在學校復試基本分數線基礎上總分降10分,單科降5分。
3.“對口支援西部地區高校定向培養研究生計劃”執行全國碩士研究生招生考試復試基本分數要求(A類考生)。
4.“大學生志愿服務西部計劃”“選聘高校畢業生到村任職”“三支一扶計劃”“高校學生應征入伍服現役退役”等享受照顧政策按照教育部相關規定執行。符合教育部享受照顧政策的考生,須按照《東北大學2023年碩士研究生招生考試網報公告》要求在規定時間內提交有關證明材料,逾期視為放棄,我校將根據教育部最新文件及名單進行審核。
5.復試相關工作安排請關注我校研究生招生信息網后續公布的有關通知。
2024年考研已進入逐步進入復試階段,大家可通過東北大學研究生歷年分數線判斷自己是否可以達到錄取要求~關于2024年東北大學復試調劑安排請考生及時關注東北大學研究生招生網和各院系官網通知。
如果有考生未能順利上岸,還可以選擇直接就業或者選擇考公務員或教師編制、銀行編制、醫院編制、國企等機會。工作2~3年之后還可以選擇讀在職研究生,以提升自身能力與競爭力。
閱讀推薦
東大在職研究生招生動態
更多>東大在職研究生熱門關注
在職研究生最新資訊
東大在職研究生熱招簡章
更多>在職研究生院校招生資訊

2025-11-19

2025-11-19

2025-11-19

2025-11-19

2025-11-19

2025-11-19

2025-11-19

2025-11-19
客服電話:010-51264100
中國在職研究生網
免費咨詢
張老師
15901414201張老師
13810876422周老師
15811207920育小路

關注微信公眾號
招生政策隨時看

關注小程序
專業簡章學校隨時查